在车载组合定位导航方案中,工程师选择了工业级,小尺寸,自主定位精度高达1.2m的L1+L5双频惯导模块SKG093N,基于SKG093N的电路设计,SKYLAB是否有参考设计指导类的资料和相应的技术支持呢?
有的,SKYLAB每研发推出一款产品都会相对应的提供产品规格书,EVB使用说明以及测试指导文件,其中,产品规格书中就会包含产品基本参数,尺寸封装,参考电路设计,PIN脚定义、Layout注意事项等参考资料,以下即小尺寸双频惯导模块SKG093N的参考设计资料。
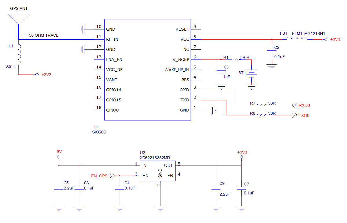
小尺寸双频惯导模块SKG093N的参考电路:

小尺寸双频惯导模块SKG093N的推荐封装:

小尺寸双频惯导模块SKG093N的Layout注意事项:
1、元件布局:GNSS 模块在 PCB 上的布局对于获得最佳的 GNSS 性能来说是至关重要的。与天线的连接应越短越好,避免对信号造成过大的衰减。在系统板设计上,要确保射频电路跟其他数字电路严格分开,将模块远离PCB上的数字区域。同时还必须将GNSS模块远离发热量较大的区域。
2、无源天线设计:天线馈线的长度应尽可能短,且无源天线的下方要有一块完整的地。建议无源天线与GNSS模块放在PCB板相对的另一面。

3、阻抗匹配:天线馈线的阻抗需为50 Ohm,为了达到 50 Ohm的阻抗,微带线的宽度 W 要根据导线和参考面的距离 H,PCB介质板的介电常数 εr,以及 PCB 的结构来选择。
4、微带线设计:微带线的长度应该尽可能的短,标准 PCB上应该尽量不选用超过 2.5 cm(1 inch)而又没有屏蔽层的微带线;

综上即小尺寸双频惯导模块SKG093N较为初步的参考设计资料,想获取更多有关SKG093N的相关信息,可戳SKYLAB官网右侧客服QQ或企业微信,届时客服会安排资深GNSS模块资深业务经理及FAE工程师协助完成车载组合定位导航方案设计。
