SKB380模块是一个国产方案的高集成蓝牙5.0低功耗(BLE)蓝牙模块,支持对接鸿蒙系统,模块自带 ARM Cortex-M0 32 位处理器,512KB Flash,64KB SRAM,并集成 UART、SPI、I2C、PWM、ADC 等丰富外设。模块拥有尺寸小、功耗低等优点,非常适合智能穿戴设备、智能家居、运动健身设备、消费电子、工业控制等IOT应用场景。
BLE5.0蓝牙模块SKB380模块接收灵敏度为-93dBm,支持1Mbps,2Mbps的BLE速率模式,支持6通道PWM,拥有19个I/O口可任意配置成各种接口。产品能较好的嵌入到客户产品中,同时满足客户对蓝牙产品再次快速编程需求。可根据需求选择PCB板载天线和IPEX-III代外置天线封装。
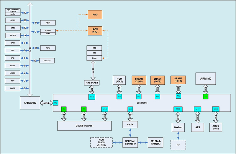
BLE5.0蓝牙模块SKB380应用框图

BLE5.0蓝牙模块SKB380 PCB设计参考

◆ 电脑输入输出外设
鼠标
键盘
多点触控板
◆ 交互式娱乐设备
遥控器
3D眼镜
游戏远程控制器
◆ 个人局域网
健康传感及监控设备
医疗设备
遥控钥匙+手表手环
◆ 遥控玩具
◆ 室内定位蓝牙信标
◆ 彩色遥控LED灯
◆ 楼宇自动化
◆ 无线传感器网络
◆ 资产追踪
硬件特性/Hardware Features | |
模块型号/Model | SKB380 |
天线类型/Antenna Type | PCB Antenna/ External Antenna |
电压/Voltage | 1.9V~3.6V |
尺寸/Dimension(L×W×H) | 17.4×13.7×1.9 mm |
无线特性/Wireless Features | |
无线标准/Wireless Standards | Bluetooth ® 5.0 |
频率范围/Frequency Range | 2.4G-2.4835GHz |
数据速率/Data Rates | 1Mbps/2Mbps |
无线安全/Wireless Security | AES HW Encryption |
传输功率/Transmit Power | Tx Power -20 to +5dBm in 3dB Steps |
工作模式/Work Mode | Peripheral (Slave device in BLE connection) |
其他/Others | |
认证/Certification | ROHS |
环境/Environment | Operating Temperature: -40℃~85℃ |
Storage Temperature: -40℃~125℃ | |
工作湿度/ Operating Humidity: 10%~50% Non-condensing | |
存储湿度/ Storage Humidity: 5%~90% Non-condensing | |
蓝牙低功耗BLE 5.0协议
支持串口到蓝牙透传
支持BLE速率模式
6路24位定时器,支持RTC
支持6通道PWM
3路12位ADC检测功能
19*GPIO, 2*SPI, 2*I2C
1 路 PGA,支持模拟麦克风输入
兼容ROHS(无铅)