产品中心
卫星导航模组
卫星通讯模组
卫星授时模组
Wi-Fi模组
蓝牙模组
天线产品
UWB模组
智慧方案
时间:2017-09-04
发布者:天工测控
浏览数:13008
蓝牙模块SKB369给你说下nRF52832的强大之处

SKYLAB蓝牙模块SKB369基于Nodic nRF52832,支持BLEANT,NFC2.4G RF多种无线传输协议! nRF52832是知名的nRF51822的后续作品,它将BLE SoC带到了一个新的高度。这款产品有很多让人兴奋的地方,它带来了更高的性能、更低的功耗以及更多的功能。

nRF51822/nRF51422升级而来

知名的nRF51822是一颗Bluetooth Low EnergySoC,它拥有Cortex-M0内核,运行频率为16Mhz。而nRF52832则是Cortex-M4F内核,并且拥有更大的RAMFlash,还有更多的功能以及更好的RF性能。下表对比了nRF52832nRF51822还有另外一个厂家的BLE芯片:

型号

nRF51822/nRF51422

Cc2640/cc2650

nRF 52832

Manufacturer

Nodic semiconductor

Texas instruments

Nodic semiconductor

Processor

Cortex-M0 16MHz

Cortex-M3 at 48MHz

Cortex-M4f 64MHz

Flash

128KB/258KB

128KB

512KB

RAM

16KB/32KB

20KB

64KB

RX Sensitivity

-93dBm

-97 dBm

-96 dBm

Protocol Support

Buletooth Smart (BLE)

ANT  2.4GHz

Buletooth Smart (BLE) ANT 

2.4GHz,Zigbee

Buletooth Smart (BLE) ANT 

2.4GHz

ADC

10-bit

12-bit  200ksps

12-blt  200ksps

Peripherals

SPI,I2C,UART,

Quadrature

Demodulator

Sensor Controller

Engine,Comparators,

I2C,SPI,TDC

SPI,I2C,UART,I2S.DMA,

Quadrature

Demodulator

BLE Output Power

-20dBm to +4dBm

Up to 5dBm

-20dBm to +4dBm

Power

Consumption(tx/rx)@0dBm

9.7mA/8mA

6.1mA/5.9mA

5.5mA/5.5mA

Package

6x6mm QFN

3.5x3.83mm

WLCSP

4X4mm,5X5mm

7x7mm

QFN

6X6mm QFN

3.0X3.2mm

 

 

功耗

每一代新的BLE SoC出来,必定在功耗上面做些优化,nRF52832更是在nRF51822的基础上几乎将功耗降低了一半:

Active-mode RX:5.5 mA

Active-mode TX @ 0dBm: 5.5mA

Active-mode TX @ 4dBm: 7.7mA

这些功耗数据对比TICC26XX很有优势,即使是对比其他家的产品也是如此。真正使用时的功耗还依赖于很多其他因素,比如运行的频率或者BLE的参数(连接或者广播的间隔)

 

Cortex-M4F 内核

 

新一代的nRF52832加入了很多新的功能。比如Cortex-M4F的内核,它能够更强大的运算能力以及浮点运算的技术。现在很多的穿戴设备或者工业化设备需要内置非常复杂的算法,所以需要MCU有更快的运行速度。这颗Cortex-M4F的内核运行期64Mhz,比其他厂家的芯片提高了很多。
这颗SoC512KBFlash64KBRAM,这也超出其他厂家。Nordic称将会有400KBFlash可以用于应用程序。如果你曾经开发过BLE的产品就会知道,BLE的协议栈至少要占80KB以上的Flash。如果像大多数的BLE SoC那样只提供128KBFlash的话,应用程序只有大概40KB的空间,不过对于一般的传感器采集的任务来说是差不多的。之前的nRF51822最高提供256KBFlash,这在当时也是比较少见的,我们很高兴看到Nordic再次提升了Flash的空间。

额外的FlashRAM空间也意味着nRF52832可以支持多协议,并且在运行时自动切换。现在有很多产品已经支持了多协议这个特性(见上篇文章),看来这似乎会变成业界标准,因为目前并不是只有BLE一个无线协议

 

BLE协议栈

NordicCortex-M0内核升级到Cortex-M4F内核,可以保证BLE协议栈无需更改。这就意味着开发者可以使用一个更加稳定的协议栈,并且直接运行之前的几十种例程。

Nordic目前没有提到关于Bluetooth 4.2方面的事情,不过可以肯定是,既然新的硬件已经出来了,通过升级软件来做到更多的事情是肯定的。Bluetooth 4.2(见下一篇文章)提供了更快的传输速度、更高的安全性以及更低的功耗。

 

RF效率

http://bbs.elecfans.com/data/attachment/forum/201603/03/092315q7ihysd0ny78si8x.png

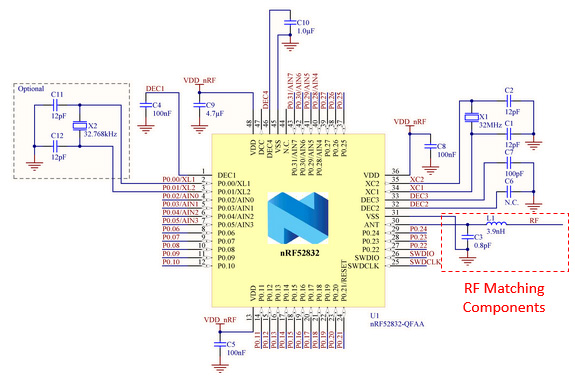
我们必须谈一下RF的部分,毕竟所有的数据都是要通过这里的。新的nRF52832提供了-96dBm的灵敏度,这个数据非常接近于TI-97dBm,更高的灵敏度意味着更远的传输距离。另外一项改进就是内置了Balun芯片。在之前的nRF51822设计中,必须加入Balun匹配电路,或者分立的或者Balun芯片,来匹配天线的50欧姆阻抗。现在nRF52832集成了这个功能,既节省了空间又节约了成本。并不适合只有Nordic一家这么干,DialogTI都一样,都把能够集成进来的全部弄进来,外部只需要一个额外的电感和一个电容,用来微调这些参数。总之,内置Balun大概能节约5-6个外部阻容器件。

 

多协议支持和NFC

现在很多的这类芯片都能提供多协议的支持,比如BLE, ANT, Zigbee这些协议。目前在物联网领域还没有绝对的王者,因为每种无线协议都有自己的优势。现在看来实际的应用中更加趋向于不同的应用场景使用不同的技术,多协议支持就解决了这个问题。因为无线的硬件是一样的,只需要更换协议栈就行了,或者把多个协议集成进一个协议栈,对用户来说就像是同时运行这几个无线协议一样。

nRF52832支持Bluetooth Smart (Low Energy), ANT/ANT+ and proprietary 2.4GHz多种协议,这样就可以连接 nRF51, nRF24AP and nRF24L之类的产品。不过,它不支持Zigbee or Thread ,这两个协议在长距离传输上有更大的优势。Google正在力推Thread技术,Thread也慢慢的在智能家居的应用场景下变成BLE的对手之一。不过也许BluetoothMesh网络技术能够解决这个问题。

Nordic同时引进了NFC技术,它支持NFC-A,也就是可以作为标签”(Tag)来使用。配合智能手机可以用于近距离的安全连接工作,毕竟有一些应用中需要这种安全的方法,集成进来之后对整体成本和体积都有好处。不过新的Bluetooth 4.2协议中已经有了新的安全规范。

 

基于nRF52832这么厉害芯片的蓝牙模块SKB369能不厉害么?蓝牙模块SKB369在穿戴设备的市场中游刃有余,在其他应用中,比如仅仅是传感器采集和简单的处理也是很好的选择。对模块感兴趣的,咨询:0755-83408210,或者点击旁边弹出的QQ进行在线咨询哦!

 

业务

咨询

联系

电话

热线

客服