1、北斗模块支持短报文吗?
SKYLAB家的北斗模块均不支持短报文,只支持做定位、导航及授时应用。
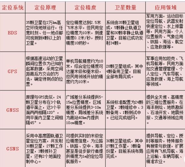
2、北斗属于gnss还是gps?
GNSS的全称是全球导航卫星系统(Global Navigation Satellite System),它是泛指所有的卫星导航系统,包括全球的、区域的和增强的,如美国的GPS、俄罗斯的Glonass、欧洲的Galileo、中国的北斗卫星导航系统,以及相关的增强系统,如美国的WAAS(广域增强系统)、欧洲的EGNOS(欧洲静地导航重叠系统)和日本的MSAS(多功能运输卫星增强系统)等,还涵盖在建和以后要建设的其他卫星导航系统。国际GNSS系统是个多系统、多层面、多模式的复杂组合系统。
北斗和GPS是属于GNSS全球导航卫星系统中的两种不同系统,并列关系。
3、北斗3号全球定位系统运行后,一号、二号系统卫星停止实用吗?
北斗一号是试验性质,目前已经停止运行了。北斗二号有一些组网的卫星,目前还在运行。北斗三号组网卫星有30颗,二号三号一起组成全球卫星定位系统。也就是说三号是扛大梁的,一号只是探路的,二号是过度兼容的。
4、北斗: B1I+B2a 是什么意思,北斗B1I+B1C+B2a三频是什么意思?
B1I+B2a是指能够同时接收B1I+B2a频段北斗卫星信号;SKYLAB工业级双频定位模块SKG122S,SKG122Y是能够同时接收B1I+B2a频段信号的北斗定位模块;北斗B1I+B1C+B2a三频是指能够同时接收B1I+B1C+B2a频段北斗卫星信号,SKYLAB工业级北斗三号定位模块SKG1223是能够同时接收B1I+B1C+B2a频段信号的北斗三号定位模块。
5、北斗模块授时精度
北斗三号卫星上搭载了更高性能的铷原子钟和氢原子钟,铷原子钟天稳定度为E-14量级,氢原子钟天稳为E-15量级,比北斗二号星载钟的稳定度提高了一个数量级。在全球范围内,北斗系统的授时精度优于20纳秒;在亚太地区,授时精度优于10纳秒,即亿分之一秒。SKYLAB研发推出的授时模块有复合型GNSS授时模块和高精度GNSS授时模块,在功能方面也更贴合我国时间同步、卫星授时应用市场,其中复合型GNSS授时模块SKG12AT/SKG12DT的授时精度为30ns,双频定位模块SKG122S/SKG122Y授时精度为20ns,北斗授时模块SKG09DT授时精度为10ns,而支持接收北斗三号系统卫星信号的高精度授时模块SKG121T的授时精度高达±3.9ns,满足5G基站、金融系统及车载前装市场对时间同步的精准授时需求。
