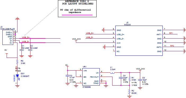
在做视频传输无线模块选型时,能实现高速数据传输,满足视频传输的WiFi模块总能获得工程师的推荐。为方便物联网工程师无线视频WiFi模块的选型,本篇SKYLAB就将基于rtl8812方案WiFi5模块WG233的参数和电路图分享一下。
WG233是SKYLAB基于2.4/5GHz双频USB接口WG217的升级版,基于RTL8812方案,支持数据传输速率为867Mbps,传输距离可150米,可应用于高速wifi高速传输并有USB接口的设备。支持AP/Ad-Hoc / Infrastructure 模式。
WG233参数
